- 2026/01/29 KAREN(カレン) 90分コース
ご予約頂きました。 - 2026/02/03 FUYUMA(フユマ) 120分コース
ご予約頂きました。 - 2026/01/31 FUYUMA(フユマ) 150分コース
ご予約頂きました。 - 2026/02/02 RYUGA(リュウガ) 90分コース
ご予約頂きました。 - 2026/02/01 FUYUMA(フユマ) 90分コース
ご予約頂きました。 - 2026/02/15 FUYUMA(フユマ) 90分コース
ご予約頂きました。 - 2026/01/30 FUYUMA(フユマ) 420分コース
ご予約頂きました。 - 2026/02/02 FUYUMA(フユマ) 300分コース
ご予約頂きました。 - 2026/01/31 KAREN(カレン) 120分コース
ご予約頂きました。 - 2026/01/29 FUYUMA(フユマ) 210分コース
ご予約頂きました。
「自宅利用」のメリットをご紹介‼ 2026/01/29(木)11:00
「自宅利用」についてのメリットをご紹介‼
当店をご利用頂くにあたりビジネスホテル・ラブホテル等は欠かせることのできないマスト条件となります。
しかし、コース料金と別にホテル料金も併せて加算されます。
当店としてもなるべくお客様の費用負担を減らし
有意義に楽しいひと時をお寛ぎいただき。
そこで、今回はご自宅利用の勧めをご案内します。
その理由としまして夜中だと移動費がかかる
自宅から出るのが面倒などです。
その中でも最大の理由はコストを大幅に削減できるからです。
ホテル料金の相場は地域にもよりますが
2時間~3時間の施設利用で【3,500円~7,000円】
23時以降の利用ですと宿泊に切り替わるホテルがほとんどですので料金も【10,000円】近くかかります。
コストを削減することによりロングコースのご利用もしやすくなるかと思います。
更にご自宅という普段から慣れている空間で施術を行うことにより
リラックス効果がより期待されますので非常に満足度の高い時間となります。
当店では派遣させていただく男性セラピストの教育を徹底させていただいておりますのでお客様のプライベート空間への無断立ち入り、物色などは決して行いません。
ご指示頂いた場所での準備、施術を徹底して行います。
もちろんお客様のお部屋を汚さないような配慮も十分にさせていただいております。
施術を行う場所はベッド、お布団どちらでも可能でございます。
(ご近所の目が気になる方は事前にご相談くださいませ。)
※ お手洗いやシャワーをお借りする場合もございます。
ご自宅入室までの流れ
男性セラピストがご自宅建物前に到着したらお店からお客様にご連絡を致します。
ご住所とお部屋番号を事前にご教示頂いた場合は
セラピストが直接ご自宅のインターフォンを鳴らします。
その後、男性セラピストがご自宅へ入室致します。
(ご自宅利用の場合でも待ち合わせは可能でございます)
ご自宅に人を上げるのは抵抗がある方
自宅までセラピストを呼ぶのが申し訳ないと思いの方も
当店へ一度ご相談頂けますと幸いです✨
日頃はホテルでご利用されている方も
この機会にご自宅利用もご検討下さいませ。
皆様からのお問い合わせを
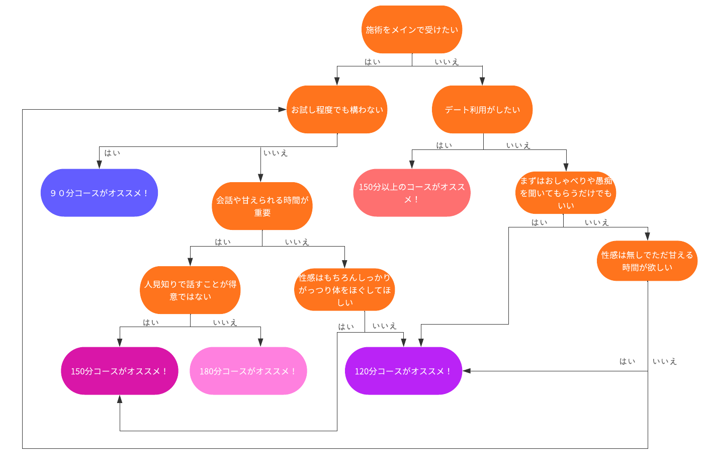
はじめてって何分コースが多いの? 2026/01/28(水)11:00
そんなご質問、お問い合わせをいただくことが多々あります。
初めてご利用するあなたにぴったりなのは何分コースなのか、
「今のあなたの気持ちは?」
ご利用用途にあわせて参考にしてみてくださいね✨
.png)
無料モニター様大募集‼️ 2026/01/27(火)11:00

現在無料モニター様を
大・大・大募集しております!!
ぜひお力をお貸し下さいませ☆
1度利用されたことある方でも
何度でも利用できますのでご検討ください!!
モニター応募の詳細は★こちら★です
🗻🗻沼津秘密基地お問い合わせ・ご予約🗻🗻
▶電話番号:09023866743
▶LINE:https://line.me/ti/p/r_AJknC8Og
お電話での予約方法✨ 2026/01/26(月)11:00
aaaaaお電話での予約方法aaaaa
.jpg)
電話予約って
ちょっと緊張しますよね
電話予約の際にお伺いする内容を
ご紹介いたします✨
aaaaaご利用日時aaaaa

ご予約は10日先まで受付ております。
当日のご案内も可能です。
「今すぐ!」の場合は最短でのご案内時間や
セラピストの空き状況をお伝えします。
aaaaaセラピストaaaaa
初指名か本指名かもお教えください。
おまかせの場合は
[フリー」とお伝えください。
90分、120分、150分、お泊まりコースなど
※画像からご料金詳細ページへ飛べるので
参考にしてみてください✨
ご利用場所と合流方法 待ち合わせ

待ち合わせの場合、セラピストの方より
お声がけさせていただきますので、
服装、髪型、特徴などをお伝えください。
ご利用場所と合流方法 ホテル先入り

ホテルの場合、
お客様が先に入室していただき
お部屋番号をお知らせください。
ご予約時間にセラピストが
直接お部屋までお伺いいたします。
ご利用場所と合流方法 ご自宅の場合
.jpg)
ご自宅でしたらご住所をお伺いたします。
マンションやアパートの場合は
建物間違い防止のため、
建物名とお部屋番号までお願いいたします。
aaaaaお客様のお名前aaaaa
ニックネームで構いません✨
最後に料金の総額をご案内させていただき、
ご予約完了となります。
お気軽にお問い合わせください!
最新動画コンテンツ
-
GP予選発表2025
-
GP中間発表2025中間発表
















(1).jpg)













