1/8 14:12 UP! コース時間 NANA(ナナ)(33)

みなさんこんにちはナナです
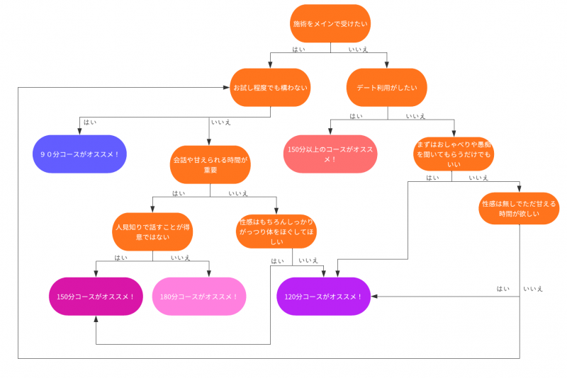
「一番最初って何分が多いの?」
ってよく聞かれるのでフローチャートを公式から引用してきました、参考にしてみてね
ただ、個人的には90分だと各施術がとても短くなってしまうので1番最初は120or150がお勧めですっ
X、インスタでDM開放しているのでわからないことがあればまずはお気軽にご相談いただけたらうれしいです!
nanaのInstagram↓
https://www.instagram.com/nana_nakasuhkgp/
nanaのX(旧Twitter)↓
https://twitter.com/nana_hkgp2

メールでのお問い合わせ
中州秘密基地
https://go-kichi.com/nakasu/reserves
「一番最初って何分が多いの?」
ってよく聞かれるのでフローチャートを公式から引用してきました、参考にしてみてね
ただ、個人的には90分だと各施術がとても短くなってしまうので1番最初は120or150がお勧めですっ
X、インスタでDM開放しているのでわからないことがあればまずはお気軽にご相談いただけたらうれしいです!
nanaのInstagram↓
https://www.instagram.com/nana_nakasuhkgp/
nanaのX(旧Twitter)↓
https://twitter.com/nana_hkgp2

メールでのお問い合わせ
中州秘密基地
https://go-kichi.com/nakasu/reserves
最新写メ日記
月別アーカイブ
全在籍セラピスト最新写メ日記
秘密基地グループ
-
東京エリア
東京秘密基地本店 渋谷秘密基地 新宿秘密基地 池袋秘密基地 立川秘密基地 上野秘密基地 錦糸町秘密基地 八王子秘密基地 町田秘密基地 六本木秘密基地 銀座秘密基地 青山秘密基地 世田谷秘密基地 赤坂秘密基地 吉祥寺秘密基地 恵比寿秘密基地 赤羽秘密基地 西麻布秘密基地 新大久保秘密基地 中野秘密基地 品川秘密基地募集中 -
関東エリア
横浜秘密基地 千葉秘密基地 さいたま秘密基地 宇都宮秘密基地 川崎秘密基地 群馬秘密基地 甲府秘密基地 西川口秘密基地 湘南秘密基地 茨城秘密基地 船橋秘密基地 大宮秘密基地 柏秘密基地 松戸秘密基地 水戸秘密基地 舞浜秘密基地 越谷秘密基地募集中 -
北海道・東北エリア
札幌秘密基地 仙台秘密基地 郡山秘密基地 山形秘密基地 岩手秘密基地 青森秘密基地 秋田秘密基地募集中 -
北陸・甲信越エリア
新潟秘密基地 長野秘密基地 金沢秘密基地募集中 富山秘密基地募集中 福井秘密基地募集中 -
東海エリア
静岡秘密基地 名古屋秘密基地 三重秘密基地 岐阜秘密基地 浜松秘密基地 岡崎秘密基地 藤が丘秘密基地 沼津秘密基地 -
関西エリア
大阪秘密基地 神戸秘密基地 なんば秘密基地 京都秘密基地 梅田秘密基地 京橋秘密基地 十三秘密基地 滋賀秘密基地募集中 奈良秘密基地募集中 和歌山秘密基地募集中 堺東秘密基地募集中 -
中国エリア
広島秘密基地 岡山秘密基地 出雲秘密基地募集中 鳥取秘密基地募集中 -
四国エリア
徳島秘密基地募集中 香川秘密基地募集中 高知秘密基地募集中 松山秘密基地募集中 -
九州・沖縄エリア
博多秘密基地 沖縄秘密基地 鹿児島秘密基地 大分秘密基地 北九州秘密基地 熊本秘密基地 長崎秘密基地 中洲秘密基地 久留米秘密基地 宮崎秘密基地募集中 佐賀秘密基地募集中








